จัดการข้อมูลผู้สมัครอย่างมืออาชีพด้วย Google Tools
Table of Contents
มีโอกาสได้ทำโครงการที่มหาลัยชื่อ KAMP Engineering เป็นโครงการที่มีรุ่นพี่ศิษย์เก่าของวิศวะ เกษตรฯ มาเป็น Mentor ที่ช่วยแนะนำน้องๆ ในเรื่องชีวิตส่วนตัว อาชีพ หรือปรึกษาเรื่องความรักก็ได้นะ พี่ๆ คงตอบอย่างไว 55555
ทีนี้ก็จะมีการรับสมัครผู้เข้าร่วมโครงการ โดยในปี 2567 จะรับทั้งหมด 52 คน ซึ่งจะต้องคัดจากผู้สมัครเข้าร่วมโครงการทั้งหมด 172 คน
บทความนี้จะมาเล่ากระบวนการให้ฟัง เริ่มตั้งแต่น้องๆ กรอกใบสมัครเข้ามาจนถึงได้ผู้เข้าร่วมโครงการครบถ้วนตามเป้าหมาย 52 คน
Overview
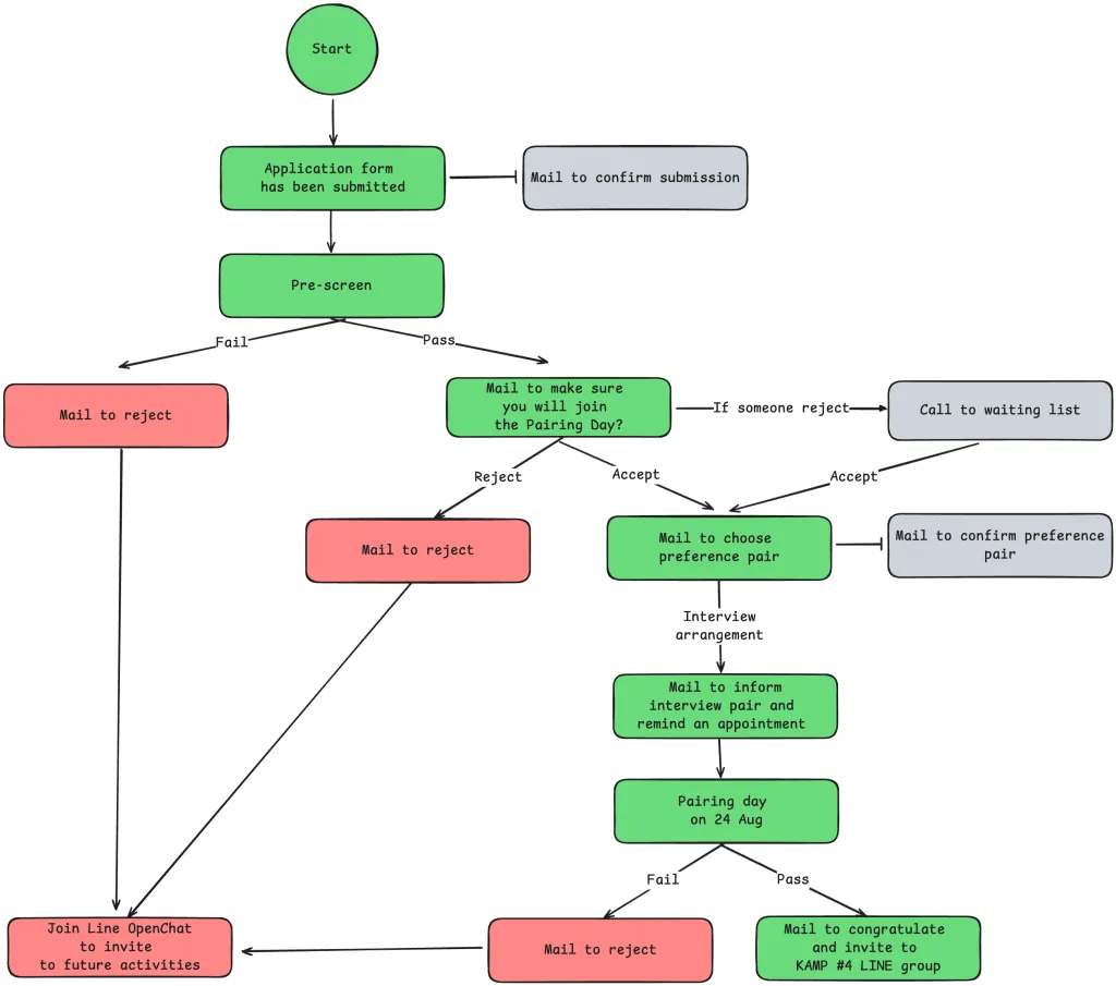
มาดูภาพรวมคร่าวๆ กันก่อนว่ามีกระบวนการรับสมัครอย่างไร ไล่จากบนลงล่าง

เริ่มจากผู้สมัครกรอกใบสมัครเข้ามาผ่าน Google Fom จากนั้นจะเข้าสู่รอบ Pre-screen จะมีทีมงานที่อ่านใบสมัครและให้คะแนน เพื่อคัดเข้าสู่รอบ Pairing Day (การสัมภาษณ์ On-site โดย Mentor)
และให้ Mentor ได้เป็นคนเลือกผู้เข้าร่วมโครงการจากการสัมภาษณ์ จากนั้นก็ถือว่าเสร็จสิ้นกระบวนการรับสมัครของโครงการ KAMP Engineering
Application Form
เริ่มจากประกาศรับสมัคร จะประกาศรับสมัครได้ควรเตรียม 3 อย่าง
-
Google Forms: เป็นใบสมัคร มีคำถามต่างๆ ที่ให้น้องๆ สมัครเข้ามา
-
PR Mentor: ถือเป็นตัวหลักในการดึงดูดความสนใจ ให้น้องๆ ได้เห็นว่า มีพี่ที่เก่งๆ เยอะเลย ที่อยากมาเป็น Mentor ให้เรานะ
-
Timeline: รับสมัครถึงวันไหน ประกาศผลรอบถัดไปวันไหน สิ้นสุดกระบวนการเมื่อไหร่ ควรวางแผนให้ชัดเจนก่อนเริ่มเปิดรับสมัคร
เราเลือกใช้ Google Forms เพราะถือว่าเป็นที่นิยมมากสุด ใช้งานได้ง่าย เพื่อนในทีมคุ้นเคยกัน
ถ้ามีครบทั้ง 3 อย่างนี้แล้วก็เปิดรับสมัครได้ โดยโพสต์ทาง Facebook Instagram และติดบอร์ดที่คณะวิศวะ
เมื่อเปิดรับสมัครแล้วจะมีการ PR อยู่เรื่อยๆ เช่น แนะนำโครงการ Q&A หรืออื่นๆ เพื่อสร้าง Engagement ดึงคนมาสนใจให้ได้เยอะที่สุด ซึ่งเป็นฝ่าย Marketing ที่รับผิดชอบในเรื่องนี้
ซึ่งคงเป็นเรื่องดีถ้าหากฝ่าย Marketing หรือเพื่อนๆ ได้เห็นยอดผู้สมัครกันแบบ Real Time และเห็น Insight จากผู้สมัคร เพื่อสร้าง Content ให้ตรงกับกลุ่มเป้าหมายของโครงการมากขึ้น
จึงเกิดขึ้นมาเป็น Dashboard ที่ใช้ติดตามยอดผู้สมัครแบบ Real Time ทุกคนสามารถเปิดดูได้ โดยมี Requirement เบื้องต้นดังนี้
-
ทีมงานสามารถดูข้อมูลเบื้องต้นของผู้สมัครได้
-
สามารถดูยอดผู้สมัครแบบ Real Time หรือใกล้เคียง Real Time
-
ผู้ใช้ส่วนใหญ่จะเปิดดูจากมือถือ
จาก Requirement ด้านบน จึงเลือกใช้ Tools ที่มีชื่อว่า Looker Studio เป็น Dashboard Tool ตัวหนึ่งของ Google ซึ่งถือว่าเอามา Integrate กับ Google Forms และ Google Sheets ได้อย่างลื่นไหล

Prescreen
เมื่อปิดรับสมัครแล้ว งานต่อไปของเราก็คือการสกรีนเบื้องต้น (Pre-Screen)
เนื่องจากเราไม่สามารถพาคนทั้งหมด 172 คนไปสัมภาษณ์ On-site ด้วยข้อจำกัดด้านเวลาและสถานที่ แต่ถ้าจะพิจารณาการสัมภาษณ์ออนไลน์ก็ได้นะ ก็จะมีข้อดี-เสียแตกต่างกันไป
วิธีการคัดก็คือ จะมีทีมงาน 4 คนนั่งอ่านใบสมัครทุกใบ (ตาแตก) และให้คะแนน จากนั้นรวมคะแนนของใบสมัครแต่ละใบ แล้วเรียงคะแนนสูงสุด 100 คนแรกเข้าไปต่อในรอบสัมภาษณ์
เกณฑ์การให้คะแนนนั้นก็จะเปลี่ยนไปเรื่อยๆ ในแต่ละปี ใครที่ไม่ผ่านรอบนี้ก็ไม่เป็นไรนะ เราแค่ไม่ได้เหมาะกับเป้าหมายในปีนั้นๆ
โอเคได้วิธีการแล้ว เราจะเอามาทำยังไงดีให้สะดวกที่สุด ลองดูข้อมูลดิบในรูปด้านล่าง

คำตอบของแต่ละใบสมัครค่อนข้างยาว ถ้าหากจะมาอ่านใน Google Sheets และให้คะแนน คงจะต้องมีตาลายกันบ้าง และแล้วก็ถึงเวลาพระเอกของเรา
Google มีเครื่องมือชื่อ Google App Script ช่วยให้สามารถสร้าง Web Application ได้อย่างรวดเร็วด้วยการเขียน Code โดยมีพื้นฐานมาจากภาษา JavaScript ซึ่งจะเหมาะอย่างยิ่งหากใช้งานร่วมกับ Google Workspace
อ่าวว เข้าทางเลย ข้อมูลดิบเราอยู่ใน Google Sheets อยู่แล้ว
เลยได้สร้างเป็น Web Application ที่ช่วยอำนวยความสะดวกในด้านการอ่านใบสมัครและการให้คะแนน มี Requirement เบื้องต้นดังนี้
-
ช่วยอำนวยความสะดวกสำหรับผู้ใช้ในการอ่านใบสมัครที่ลักษณะเป็นข้อความยาวๆ
-
ผู้ใช้สามารถให้คะแนนใบสมัครแต่ละใบและบันทึกข้อมูลลงไปในระบบได้
ได้ออกมาเป็นเว็บแบบในรูปด้านล่าง

เราจะ Label Candidate Number ลงไปที่ผู้สมัครแต่ละคน เพื่อง่ายต่อการสื่อสารภายในทีม เช่น แทนที่จะต้องเรียกว่า “น้อง กัลญญ์กุลณัช สัมภาษณ์ตอน 10 โมง” หะ น้องอะไรนะ!
เปลี่ยนเป็น “น้อง 411 สัมภาษณ์ตอน 10 โมง” ง่ายขึ้นเยอะ
เมื่อกดเข้าไปที่การ์ดแต่ละใบ ก็จะแสดงใบสมัครของน้องคนนั้นๆ ขึ้นมา เมื่ออ่านใบสมัครเสร็จแล้วก็สามารถให้คะแนนได้ที่ปุ่มด้านล่าง


คะแนนก็จะไหลเข้ามาเก็บที่ Google Sheets ที่เราตั้งค่าเอาไว้

มีการกำหนดคะแนนดังนี้ D สีแดง = 0 คะแนน, L สีเขียว = 1 คะแนน, S สีฟ้า =3 คะแนน หลักการง่ายมาก คือลอกการนับคะแนนฟุตบอลใน League เขาใช้แบบนี้กันหมดมันต้องมีเหตุผล Support แหละ
เมื่อ Reviewer ทุกคนให้คะแนนใบสมัครครบทุกใบแล้ว ก็ทำการรวมคะแนน และเลือกผู้ที่ได้คะแนนสูงสุด 100 คนผ่านเข้าไปในรอบถัดไป
ส่วนคนที่ไม่ผ่านเข้ารอบ ก็จะส่งเมลไปแจ้งเขา ซึ่งเป็นการส่งเมลโดย Custom ให้เมลฉบับนั้นเขียนเป็นชื่อของเขาก็จะทำให้ดูเป็น Professional มากขึ้น วิธีการคือใช้เครื่องมือที่ชื่อว่า “Mail Merge” ดูเพิ่มเติม

แล้วคนที่ผ่านเข้ารอบเราทำยังไงกับเขาบ้าง? ก็จะเข้าสู่ขั้นตอนถัดไปคือให้ Candidate เลือก Pair ที่ต้องการเข้าร่วม
Pair Preference
โครงการในปีนี้มีทั้งหมด 13 Pair (เหมือนกับมี 13 กลุ่ม)
โดยแต่ละ Pair ก็จะมีพี่ๆ Mentor ที่มีความถนัดแตกต่างกัน โดยเมื่อการคัดเลือกสิ้นสุด ใน 1 Pair จะมีน้องที่ได้เข้าร่วม 4 คน
โดยเงื่อนไขก็คือจะให้น้อง 1 คนมีสิทธิ์สัมภาษณ์ได้ 2 Pair และจะให้กรอกข้อมูลเรียงลำดับ Pair ที่ต้องการเข้าสัมภาษณ์จากมากที่สุดไปน้อยที่สุด
ซึ่งจริงๆ จะเก็บข้อมูลโดยใช้ Google Forms ก็ได้ แต่มันก็ง่ายไป คนทำว่างเกิน ก็เลยออกมาเป็นเว็บด้านล่างทำโดย Google App Script เหมือนเดิม


เมื่อน้องเข้ามาที่เว็บก็จะได้เรียงลำดับ Pair ที่ต้องการสัมภาษณ์จากมากที่สุดไปน้อยที่สุด กรอก Candidate number และ รหัสนิสิต เพื่อเป็นการยืนยันตัวตนก่อนที่จะสามารถกด Submit ได้
ทีนี้แหละ ถึงเวลาของความปวดหัว
Interview Arrangement
เมื่อเราได้ข้อมูลการเลือก Pair ที่น้องต้องการสัมภาษณ์มาในรูปแบบ Ranking แล้ว เราก็ต้องมาจัดการว่าใครจะได้สัมภาณ์ Pair ไหนบ้าง หน้าตาข้อมูลเป็นประมาณนี้

โดยในการจัดการสัมภาษณ์ มีเงื่อนไขคือ
-
น้องทุกคนจะได้เข้าสัมภาษณ์คนละ 2 Pair
-
น้องทุกคนจะต้องได้เข้าสัมภาษณ์ใน Pair ที่ต้องการเข้าร่วมมากที่สุดเท่าที่จะเป็นไปได้ อ้างอิงจากข้อมูลการจัด Ranking ของแต่ละคน
-
พี่ๆ Mentor ทุก Pair จะต้องได้สัมภาณ์น้อง 13 - 15 คน โดยใช้เวลาคนละ 10 นาที
-
การสัมภาษณ์ทั้งหมดจะเกิดขึ้น Onsite และต้องสัมภาษณ์ให้เสร็จทั้งหมดภายใน 3 ชั่วโมง -> ส่งผลให้ใน 1 Pair จะมีคนเข้าสัมภาษณ์ได้ไม่เกิน 15 คน
เมื่อนั่งคิด นอนคิด เลยได้มาเป็น Algorithm ด้านล่าง และปล่อยให้เป็นงานของ Programming

เมื่อจัดเสร็จเรียบร้อย ก็จะได้ผลลัพธ์ตามรูปด้านล่าง ตรงโจทย์เป๊ะ แต่ตรงใจน้องๆ ไหมอันนี้พูดยาก ผมทำดีที่สุดแล้ววว

ลองมาดูข้อมูลการเข้าสัมภาณ์ของน้องๆ แต่ละคน ก็จะเห็นได้ว่าจะได้เข้าสัมภาษณ์ใน Rank 1 หรือ Rank 2 อย่างน้อย 1 รอบกันทุกคน

และ Worse case ที่เกิดขึ้นก็คือน้อง CDD359 ได้สัมภาษณ์กับ Rank 9 (แต่ก็ยังได้สัมภาษณ์กับ Rank 1 นะ)
ส่วน Slot spacing ก็คือการเข้าสัมภาษณ์ 2 รอบอยู่ในเวลาที่ห่างกันแค่ไหน (1 slot = 10 นาที) ก็จะโฟกัสในกรณีที่ว่า ถ้าพึ่งออกจากห้องสัมภาษณ์ แล้วต้องไปสัมภาษณ์ต่ออีกห้องเลย ก็อาจจะได้เห็นน้องกำหมัดใส่ผม 5555
และข้อมูลนี้ก็ส่งเมลล์แจ้งรายคนกันไป ว่าน้องได้สัมภาษณ์ Pair ไหนบ้าง ในตอนกี่โมง ซึ่งข้อมูลที่จะส่งให้แต่ละคนนั้นก็จะแตกต่างกัน เพราะฉะนั้นในกรณีนี้ Mail merge มีประโยชน์มากกก
Final Interview
ถึงวันสัมภาษณ์แล้ว! ทีนี้มามองในมุม Interviewer บ้าง (พี่ Mentor)
การมีน้องเดินเข้ามาสัมภาษณ์ โดยมีเวลาสัมภาษณ์แค่เพียง 10 นาที ยังไงก็ควรจะได้อ่านใบสมัครของน้องก่อน
ทำมาถึงตรงนี้ก็คงเรียกได้ว่าเป็นหนึ่งเดียวกับ Google App Script ไปแล้ว เลยใช้การสร้างเว็บขึ้นมาอีกอันนึงแยกเป็นของแต่ละ Pair ไว้ให้พี่ๆ Mentor สามารถเข้าไปอ่านใบสมัครของน้องได้

Post Interview
หลังจากสัมภาษณ์เสร็จเรียบร้อย ก็จะให้พี่ๆ Mentor เรียงลำดับน้องที่ต้องการให้เข้าร่วม Pair ของตัวเอง แล้วทีมงานก็เอาข้อมูลนี้มา Process
แล้วถ้ามี 2 Pair เลือกน้องคนเดียวกันจะทำยังไง (ฮ็อตเกินน้องคนนี้) ก็จะอ้างอิงจากข้อมูลของน้อง ว่า Pair ไหนอยู่ใน Rank อันดับต้นที่สุดของน้องที่ต้องการเข้าร่วม

เสร็จ!
สุดท้ายนี้ที่ทำมาทั้งหมดผมคงไม่ได้ทำคนเดียวแน่นอน ขอขอบคุณพี่อีกท่านหนึ่งที่ช่วยทำเกือบทุกอย่าง (ส่วนผมมาโม้อย่างเดียว) นามสมมติของเขาคือ “โย”
ขอบคุณค้าบพี่โย
เนื้อหาสาระเขียนไปหมดแล้ว มาต่อกันที่เรื่องไร้สาระบ้าง
มีข้อมูลเยอะขนาดนี้ มันอดไม่ได้ที่จะมาหมุนเล่นกันซักหน่อย
Grade
ตอนที่เราทำโจทย์ทางด้านสถิติก็มักจะเจอว่าให้ Assume ว่ามีการกระจายตัวแบบ Normal distribution เพื่อช่วยให้สามารถคำนวณได้ง่าย
แต่อดสงสัยไม่ได้ ว่าเราจะสามารถเจอ Normal distribution ได้ทั่วไปจริงๆ หรอ การที่เราทำโจทย์ด้านสถิติแล้ว Assume ว่าเป็น Normal distribution จริงๆมันอาจจะไม่ Make sense เลยหรือเปล่า?
ไหนลองดูเกรดของผู้สมัครหน่อย

โอเคตามนั้น Normal Distribution จริงๆ 55555
Deadline
ชีวิตคนขับเคลื่อนด้วยเดดไลน์ โดยเฉพาะเด็กเกษตร! มาลองดูจำนวนคนสมัครต่อวันที่กราฟด้านล่าง

คงไม่ต้องบอกเลยว่าเดดไลน์คือวันไหน มันคือวันที่ 19 Jul กับ 5 Aug นั่นเอง ไม่เห็นเดดไลน์แล้วมันไม่มีแรงจริงๆ
ซึ่งเราสามารถใช้ประโยชน์กับเรื่องนี้ได้โดยการตั้งเดดไลน์หลอก เพื่อให้การรับสมัครนี้มีเดดไลน์ 2 ครั้ง แล้วคนจะไหลมาอย่างคาดไม่ถึง
Longest Answer
จากที่เราได้เห็นว่ากระบวนการรับสมัครมีขั้นตอนมากมาย และกินเวลาพอสมควร
งั้นเรามาลองใหม่โดยใช้วิธีที่ง่ายที่สุดกัน นั่นคือคัดเลือกจากคนที่ตอบคำถามในใบสมัครมายาวที่สุด 52 อันดับแรกก็ผ่านเข้าโครงการไปเลย เออง่ายจริง!
เริ่มจากการที่เราจะ Assume ว่า 52 คนที่ได้เข้าโครงการมาเป็นคนที่ดีที่สุดเท่าที่จะคัดเลือกได้ เพราะผ่านการคัดเลือกอย่างเข้มข้นจากที่เล่าไปในหัวข้อด้านบน
แต่หัวข้อนี้เราจะมาลองวิธีการคัดเลือกใหม่ คือเราจะดูในใบสมัครแต่ละฉบับ ว่าผู้สมัครเขียนคำตอบมาทั้งหมดกี่ตัวอักษรและเราจะหยิบ 52 คนที่เขียนยาวที่สุดขึ้นมา
หลังจากนั้นเราจะเปรียบเทียบกับผลจริง ว่าใน 52 คนนี้ มีใครบ้างที่ “ติด” เข้าโครงการจริงๆ บ้าง
ผลลัพธ์ที่ได้ก็คือ มีคนที่อยู่ในกลุ่มเขียนยาวที่สุดและติดเข้าโครงการจริงๆ 38 คน

นั่นหมายความว่าแค่ใช้หลักการดูจากความยาวในการตอบคำถามก็คาดเดาคนที่จะติดเข้าโครงการถูกไปแล้ว 73% ไม่ต้องสัมภาษณ์อะไรให้ยุ่งยาก เดี๋ยวว
อย่างไรก็ตามการเขียนคำตอบมา “ยาว” ก็ไม่ได้แปลว่าดีเสมอไป
แต่เราเชื่อว่าคนที่ตั้งใจเขียนยาว มักจะมีอะไรดีๆ โชว์ให้เราเห็นได้มากพอ จนผ่านเข้าโครงการได้จริงๆ
เพราะฉะนั้นจะไปเขียนใบสมัครที่ไหนอย่าลืมใส่เนื้อเพลงลงไปด้วยคำตอบจะได้ดูยาวๆ 5555555